今冬进补,来年打虎!三九补一冬,来年少病痛。仙桃市中医医院膏方养生文化节开始啦!
中医养生学源远流长,“治未病”经验十分丰富。秋冬养生,中医膏方独具“增强体质,补虚疗疾”的优势,千百年来颇受百姓关注 。
仙桃市中医医院作为仙桃市唯一的公立三甲中医医院,大力推广膏方养生文化,规范膏方养生市场,充分发挥膏方“治未病”作用,专门组建专家团队,为您奉上专属养生“好膏”,精心呵护您的身体健康。
仙桃市中医医院膏方养生文化节
两大活动
1.凡是关注仙桃市中医医院微信公众号,且在朋友圈转发这条微信并获30个点赞的朋友,都会获得一张免熬膏费的优惠券!!!欢迎大家多多参与!!!截止日期:2022年2月28日。联系电话:王琼13807226198。
2.凡参与膏方节活动,膏滋金额满1000元的可凭缴费单据到医院体检中心(门诊四楼)享受体检费用9折优惠;膏滋金额满1500元的享受体检费用8.5折优惠;膏滋金额满2000元的享受体检费用8折优惠。
什么是中医膏方?
中医膏方是医生根据病人的体质、疾病性质开具处方,单人单方。按处方调配,将药物多次煎熬,滤汁去渣加热浓缩,再加入某些辅料手膏而制成的一种比较稠厚的半流质或半固体的质料。
与汤剂等剂型相比膏方有哪些好处?
浓度高
膏方是中药材用水煎煮,取汁浓缩,集中了药物中的精华,量少而质纯。
便于久服
膏方无需每天煎熬,食用起来简单、方便,或含化,或沸水冲饮。
药性持久
膏方药性缓和,但药力持久,适用于慢性病患者、年老体衰之人。
口感好
膏方除了含药物成分,还可视体质需要,加入白糖或蜂蜜等,服用甘甜悦口。
01 膏滋熬制过程:
第一天:医生诊断、开处方、膏方调配。
第二天:特殊药品加工、一般药品浸泡12小时。
第三天:中药煎煮三次,每次加水量为药材量的五倍,药材煮沸后再煎煮两小时,合并药汁沉降24小时,贵重药品单独加工,双人投料。
第四天:过滤、合并药汁、药汁浓缩、收膏、包装。
02 中医膏方适宜人群:
中医膏方是医生为患者量身定制的兼顾补养与治疗、高效与简便的中药制剂,可以适合不同体质、不同疾病、不同年龄人服用。
1、体虚易感染者:体质差、免疫力低,气候稍有变化极易诱发感冒,反复发作者。
2、亚健康状态者:没有确诊的慢性病而长期易感冒、易疲劳、失眠、记忆力减退、工作或精神压力过大者。
3、肿瘤患者及患者放疗后调养:通过辩证论治,对不同时期的病人进行治疗、扶正祛邪,增强患者机体抗病、防病能力。放化疗后的病人通过膏方调理扶正固本,有助于身体康复。
4、更年期妇女、产后妇女、术后病人的调养:膏方通过调节内分泌,从而治疗更年期综合症。通过膏方调治提高患者的机体免疫力,有助于产后妇女和术后病人恢复。
5、慢性疾病患者:如慢性支气管炎、支气管哮喘、慢性腹泻、慢性心功能不全等,长期反复发作,导致患者机体阴阳平衡,脏腑功能失调,病情反复容易复发,或病后经久不愈等。经过膏方调理,补其不足。泻其有余。恢复机体的阴阳平衡,最终达到减少复发次数,减轻疾病发作时的症状,并最终达到临床痊愈的目的。
6、职业女性、老年人等特殊人群:中医膏方通过调节气血达到驻容养颜、抗衰老的作用;老年人气血衰退,精力不足,脏腑功能低下,可以进补膏方恢复脏腑气血阴阳的平衡以达到抗衰老延年的目的。
03中医膏方的服法与禁忌:
1、中医膏方的服法:早晚各一次,用温开水溶解,也可以直接服用。一般每次服15-30克,未成年人减半或遵医嘱。
2、中医膏方的禁忌:应遵医嘱。服膏方时一般不宜用茶水冲服,忌食生冷、辛辣刺激性的食物。
3、中医膏方的贮存:密封,冷藏,严禁沾水,取膏应用干燥的勺子。
4、中医膏方服用的季节:膏方调补四季皆宜。
04膏方热线:
0728—3228999 ,3272363。
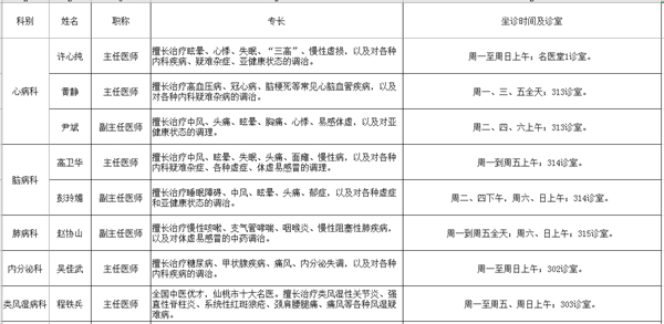
专家简介
肾病科

朱崇义 主任医师
专长:湖北中医名师。擅长治疗各种肾病、男性病、不孕不育、前列腺炎、结石,以及对内科疑难杂症、亚健康状态的调治。

张雄 主任医师
专长:湖北中青年名医。擅长治疗前列腺及泌尿系统疾病,以及对慢性肾病、男性病、不孕不育等内科疑难杂症调治。

肖引明 副主任医师
专长:擅长治疗各种内科疑难杂症及男性疾病。
脾胃病科

黎维香 主任医师
专长:擅长治疗慢性虚损、肾虚、腰痛、头昏、胃病,以及各种内科疑难杂症的调治。

曾碧涛 副主任医师
专长:湖北中青年名医。擅长治疗脾胃虚、肾虚等各类虚症,以及对胃肠疾病、消化系统疾病的调治。
肝病科

平桂舫 副主任医师
专长:擅长治疗各种急慢性肝炎、胆囊炎、胃肠疾病,以及对其它内科疑难杂症的调治。

高虹 副主任医师
专长:擅长治疗各种肝炎、肝硬化腹水、胃肠疾病、慢性咽炎、头昏、失眠、脱发、支气管炎等疾病。

倪春红 副主任医师
专长:擅长治疗消化系统、各种急慢性病毒性肝炎、肝硬化腹水、肝癌、自身免疫性肝病、脂肪肝、慢性胃肠炎、消化性溃疡等疾病。
心病科

许心纯 主任医师
专长:擅长治疗眩晕、心悸、失眠、“三高”、慢性虚损,以及对各种内科疾病、疑难杂症、亚健康状态的调治。

黄静 主任医师
专长:擅长治疗高血压病、冠心病、脑梗死等常见心脑血管疾病,以及对各种内科疑难杂病的调治。

尹斌 副主任医师
专长:擅长治疗中风、头痛、眩晕、胸痛、心悸、易感体虚,以及对亚健康状态的调理。
脑病科

高卫华 主任医师
专长:擅长治疗中风、眩晕、失眠、头痛、面瘫、慢性病,以及对各种内科疑难杂症、各种虚症、体虚易感冒的调理。

彭玲媚 副主任医师
专长:擅长治疗睡眠障碍、中风、眩晕、头痛、郁症,以及对各种虚症和亚健康状态的调治。
肺病科

赵协山 副主任医师
专长:擅长治疗慢性咳嗽、支气管哮喘、咽喉炎、慢性阻塞性肺疾病,以及对体虚易感冒的中药调治。
内分泌科

吴佳武 主任医师
专长:擅长治疗糖尿病、甲状腺疾病、痛风、内分泌失调,以及对各种内科疾病的调治。
类风湿病科

程铁兵 主任医师
专长:全国中医优才,仙桃市十大名医。擅长治疗类风湿性关节炎、强直性脊柱炎、系统性红斑狼疮、颈肩腰腿痛、痛风等各种风湿疑难病。
血液肿瘤科

邵克武 副主任医师
专长:擅长治疗各类贫血、白血病、肿瘤、前列腺疾病、男性性功能障碍、男性不育。

陈洪洲 主任医师
专长:擅长治疗再障、白血病、血小板减少性紫癜等血液系统疾病,以及对各类肿瘤疾病的调治。

万健 副主任医师
专长:擅长治疗再障、白血病、血小板减少性紫癜等血液系统疾病,以及对各类肿瘤疾病的调治。
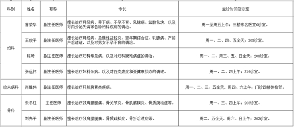
儿科

王敦智 主任医师
专长:擅长治疗小儿免疫力低下、反复齁咳、反复感冒、久泻疳积、重症肌无力,以及对各种内科疾病、疑难杂症的调治。

刘萍 主任医师
专长:擅长治疗小儿咳嗽、哮喘、过敏性鼻炎、脾胃病,以及对内儿科多发病和疑难杂症的调治。

王辉 副主任医师
专长:擅长治疗儿童咳喘、腹痛等各类疾病,以及对久病易感冒儿童的调治和儿童亚健康状态的调理。
妇科

曾荣华 副主任医师
专长:擅长治疗月经病、带下病、不孕不育、乳腺病、盆腔包块,以及对内分泌失调等各种妇科疾病的调治。

王俊平 副主任医师
专长:擅长治疗月经病、急慢性盆腔炎、更年期综合征、乳腺病、产前产后诸证,以及对男女不孕不育的调治。

陈琦 副主任医师
专长:擅长治疗妇科常见病,以及对妇科疑难病症的调治。

张远怀 副主任医师
专长:擅长治疗妇科杂病,以及对各类虚症和亚健康状态的调理。
专家坐诊一览表
(图片点击可放大↓)




